A Câmara Municipal é o órgão executivo do município, responsável pela gestão quotidiana e pela definição das estratégias de desenvolvimento local. Trata-se de um órgão colegial composto pelo Presidente e por um número variável de Vereadores, aos quais podem ser atribuídos pelouros específicos. O Presidente da Câmara é, por norma, o primeiro nome da lista mais votada nas eleições autárquicas.
O executivo municipal, também designado por vereação, é eleito por sufrágio direto e universal, em listas partidárias ou independentes, sendo o número dos seus membros proporcional à população do concelho (entre um mínimo de 5 e um máximo de 17 elementos).
Em Vila Franca do Campo, o Executivo é constituído pelo Presidente, Vice-Presidente, dois Vereadores eleitos pelo PS com pelouros atribuídos e três Vereadores sem pelouro eleitos pela coligação PPD/PSD.
As competências da Câmara Municipal encontram-se definidas na Lei das Autarquias Locais, que estabelece o regime jurídico aplicável às autarquias.
Reuniões da Câmara
A Câmara Municipal estabeleceu a quarta-feira para seu dia de reunião ordinária, que é quinzenal, com início às 10h00 horas, no Salão Nobre do edifício dos Paços do Concelho.
Na última quarta-feira do mês, a reunião é pública.
Pontualmente as reuniões de Câmara podem ser realizadas em dia, hora ou local diferentes dos identificados anteriormente, sendo comunicado, através de convocatória, aos membros do Órgão Executivo e divulgada nos meios de comunicação do Município.
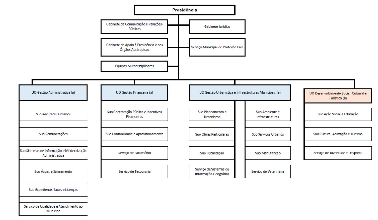
Organograma

a) Unidades Orgânicas equiparadas a Divisões Municipais
b) Unidade Orgânica de 3º Grau